安阳林州为啥没封
〖壹〗、没有疫情 。根据安阳市疫情防控局指示,截止到2022年9月27日 ,林州市没有疫情,属于低风险地区,不需要封闭 ,出门只需携带健康码即可。

〖贰〗 、021年林州没有确诊病例,之所以林州市没有解封,那是因为林州河南有高风险地区存在。

〖叁〗、没有 。林州市由河南省直辖 ,由安阳市代管。是红旗渠的故乡,红旗渠精神发祥地。通过查询相关资料显示截止到2022年10月6日河南省林州交界由于新增一例无症状感染者,被划分为中风险地区 ,并未解封 。该地位于河南省最北部的太行山东麓,地处豫、晋 、冀三省交界处。

〖肆〗、不解封。通过查询林州疫情相关资料了解到,林州2022年12月4日不解封 。12月8日起,林州市所有高速下站卡点撤销 ,卡点人员撤离,不再查验核酸,不再扫码 ,林州市全部解封。
〖伍〗、林州疫情防控需要封了。近来林州市景区处于关闭状态。即日起,各民宿 、农家乐暂停营业,暂不接待游客 ,营业开放时间另行通知 。
林州属于高风险地区吗
属于。什么是疫情高中低风险地区高风险地区:一般是指总计新冠确诊病例超过了50例,并且14天内有过聚集性疫情发生。中风险区域:14天之内有新增加新冠确诊病例,累计新冠肺炎确诊病例不超过50例;总计新冠确诊病例已超过50例 ,14天之内没有出现聚集性疫情 。
林州地区近来没有低、高风险区域,都是常态化防控区。通过查询相关公开信息显示截止2022-11-1814:32:51最新数据显示,安阳林州地区近来没有低、高风险区域 ,都是常态化防控区。
不属于 。通过查询中国疫情防控中心官方网站了解到,截止2022年11月26日,林州市没有新增新冠确诊病例,属于常态化管理地区 ,因此是不属于高风险地区的。但该市居民仍需要做好疫情防控,定期进行核酸检测。

安阳:全市重要出入路口设置疫情监测服务点(附图)
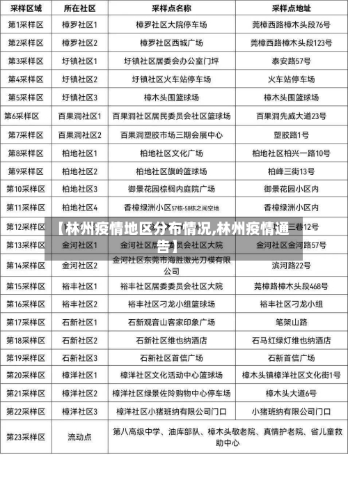
〖壹〗 、安阳市为有效应对当前疫情,落实“外防输入、内防反弹 ”总策略 ,决定在全市重要出入路口设置疫情监测服务点,具体信息如下:设置范围入安高速公路下道处(19个)林州市:安南高速林州站、林长高速太行站、红旗渠站(责任单位:林州市指挥部) 。安阳县:京港澳高速安阳站 、安南高速安阳东站(责任单位:安阳县指挥部)。
〖贰〗、根据新下发的《柳州市新型冠状病毒感染的肺炎疫情联防联控工作领导小组指挥部关于启动高速路口体温检测工作的通知》,26个入柳高速路口正式启动高等级防控勤务 ,对入柳车辆人员进行体温检测。
〖叁〗、天内有国内中高风险地区及其所在省辖市旅居史的来鹤人员须持48小时内核酸检测阴性证明,到达后严格实施“14天集中隔离+7天居家隔离”管控措施,期间进行7次核酸检测 。省外低风险地区来鹤人员及省内重点行业从业人员返乡须持48小时内核酸检测阴性证明 ,到达后再进行一次核酸检测,阴性者居家健康监测14天。
〖肆〗 、严防流动,严控村门。针对农村地区地理状况复杂 ,进出路口较多、来往人员面广等情况,雨城区由村两委牵头,发动广大党员群众组建志愿者队伍,设置帐篷、竖立党旗 、亮明党徽 ,在重要出入地段设置检查点,24小时值班值守。
〖伍〗、问题一:据了解,在本轮疫情防控工作中 ,全市各地各行业的“泰安小美”志愿者们坚持在疫情防控一线,在落实各项防控任务中发挥了重要作用 。请介绍一下相关情况。
林州市张家庄村有封吗
〖壹〗、有。查询林州疫情防控指挥部最新通告显示,全市村居(社区)封闭管理 ,因此张家庄村有封闭 。林州市,河南省直辖,由安阳市代管 ,位于河南省最北部的太行山东麓,地处豫 、晋、冀三省交界处,是红旗渠的故乡 ,红旗渠精神发祥地。
〖贰〗、张家庄村以其特有的性质,即由厂交型非农业转户构成的村庄,展现出了独特的社区特色和活力。
〖叁〗 、距离淇县县城西北约8公里处 。相传是女娲娘娘炼石补天、捏土造人的地方,且有《封神榜》中的殷纣王降香的女娲宫遗址。河南林州佛灵山:位于河南省林州市桂林镇张家庄村西北。因受到儒释道三教文化的熏陶而具有深厚的历史文化底蕴和优美的风景 。
〖肆〗、地理位置:张家庄村位于山西省皋落县的正北方位 ,地理位置优越,与县城紧密相邻,交通条件便捷。人口分布:张家庄村人口众多 ,总计有350户人家,1470位居民。村民们分散居住在七个不同的居民组中,分别是张家庄、埝东 、埝西、埝中、席家沟 、张家沟以及神西河 。
〖伍〗、起源与迁徙:张家庄村的历史可以追溯到明朝嘉靖年间 ,由张宏斌与张进武兄弟从忻州合索槐树院迁徙至此。他们最初打算在西河沟购置土地,但因当地居民的排斥而未能如愿,最终在万辉沟泉水处暂居 ,并以地名命名。发展与壮大:张家庄村从最初的居住地向北和西扩展,逐渐发展壮大。
〖陆〗、张家庄村位于清涧街道办事处以北,北依吕梁山 ,西临黄河 。交通十分发达,村西有108国道,村北为晋铝1号路,村南有晋铝12号路 ,村东是晋铝5号路,晋铝13号路横跨村中。
林州属于低风险地区吗
〖壹〗 、属于。什么是疫情高中低风险地区高风险地区:一般是指总计新冠确诊病例超过了50例,并且14天内有过聚集性疫情发生 。中风险区域:14天之内有新增加新冠确诊病例 ,累计新冠肺炎确诊病例不超过50例;总计新冠确诊病例已超过50例,14天之内没有出现聚集性疫情。
〖贰〗、我也觉得应该算是低风险地区,看样子现在国家把风险地区缩减到以街道为最小单位了 ,以前要是发现了,可就是整个市都是风险地区。粉色健康码为红码提示您有新冠病毒感染高风险,黄码提示您有新冠病毒感染的中风险 ,绿码代表低风险(但并不意味着零风险) 。
〖叁〗、林州地区近来没有低 、高风险区域,都是常态化防控区。通过查询相关公开信息显示截止2022-11-1814:32:51最新数据显示,安阳林州地区近来没有低、高风险区域 ,都是常态化防控区。
〖肆〗、022年8月24日到8月25日 。根据林州二中的官方网站显示,林州市属于低风险地区,实行分阶段开学政策,高三于2022年8月24日开学 ,25日开始上课;高二的学生8月25日报到,26日开始上课,教师于8月20日到校准备开学工作。
〖伍〗 、不是。通过查询信息显示截止2022年12月7日安阳林州是低风险地区 ,低风险区实施的防控措施:强化社会面管控 。区域内各类人员按照要求开展核酸检测,期间尽量减少外出,不聚集、不扎堆 ,外出时做好个人防护;严格落实进入室内公共场所预约、错峰、限流 、测温、登记、戴口罩等措施。








