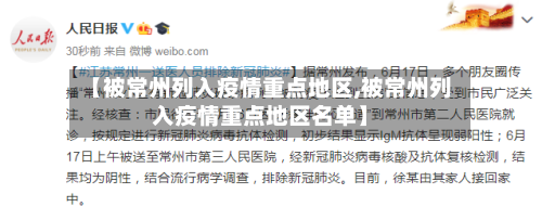
新型冠状病毒感染的肺炎能不能使用手机定位避开风险
〖壹〗 、不能避开。手机定位原理是利用基站对手机距离的测算来确定手机的位置,这种定位方式的精确度非常依赖于基站的分布以及覆盖范围的大小 。“通信大数据行程卡”呈现绿色 ,代表14天内未到过或途经疫情高风险地区。

〖贰〗、避免手机外借。手机避免外借,以防交叉感染,如果在公共厕所(新型冠状病毒存在粪便传播的可能性)使用手机、外借后 ,及时对手机消毒 。用户洗手。外出使用手机后及时洗手,避免手机与手交叉感染。除了常规办法外,紫外线消毒灯也能有效消灭新型冠状病毒 。

〖叁〗 、国家卫健委印发的《新型冠状病毒感染的肺炎诊疗方案(试行第四版)》中明确 ,新型冠状病毒可通过接触传播,同时要求医疗机构加强中西医结合救治。接触传播的确认新版诊疗方案明确指出,新型冠状病毒的传播途径包括接触传播。

〖肆〗、公众预防新型冠状病毒感染的肺炎的措施如下:个人防护措施佩戴口罩是关键。在公众场所或密闭空间中,应选取医用外科口罩或N95及以上防护口罩 ,以有效阻挡飞沫传播 。儿童需使用尺寸合适的儿童专用口罩,确保贴合面部;老年人应选取舒适且防护效果良好的款式。
〖伍〗、答案:A解析:“新型冠状病毒感染的肺炎 ”危重病例的治疗原则是防治并发症,治疗基础病 ,预防继发感染,器官功能支持,以维持患者的生命体征和器官功能。答案:B解析:发热门诊与感染性疾病科室医务人员接触患者较多 ,感染风险较大,防护级别为一级防护,包括穿戴工作服 、隔离衣、戴工作帽和医用防护口罩等 。
疫情纪录片
疫情纪录片可根据形式和内容分为多集形式、小范围记录、混剪三大类 ,剪辑时需注重素材真实性 、音乐搭配、开篇设计及主题结构。 以下为具体分类及剪辑要点:多集形式纪录片特点:每集30-40分钟,以团队形式完成策划、拍摄与剪辑,适合展现疫情前线的全景式内容。代表作品:如《英雄之城》《中国抗疫志》 ,通过多集形式呈现抗疫全貌 。
《一级响应》是由上海广播电视台和湖北广播电视台联合制作的一部抗疫纪录片,于2021年4月8日起在东方卫视与湖北卫视同时播出,同时也在东方明珠新媒体股份有限公司百视TV APP独家首播。该纪录片由国家广播电视总局重点指导,全景式 、深层次地展现了新冠疫情的全过程。
纪录片《金银潭实拍80天》以真实视角记录武汉抗疫历程 ,豆瓣评分3分,通过医患互动、家庭温情等场景展现人性光辉,成为兼具社会价值与情感共鸣的抗疫题材佳作 。“她说好想活下来”:夫妻情深与生命渴望场景还原:武汉市民左双贵在救护车上紧握妻子无力的手 ,不断敲击她的腿部防止其昏迷。
《中国面孔》系列主题纪录片通过记录疫情期间普通人的奉献与坚守,致敬平凡英雄,展现了中国人在危难时刻的团结与力量。具体内容如下:纪录片定位与背景:《中国面孔》是中国首档关注疫情的人物类系列微纪录片 ,由优酷人文上线,旨在展示危难时刻众人同心协力对抗病毒的决心与坚持 。
《武汉日夜》是一部极具价值的抗疫纪录片,它承载着国民记忆 ,展现了大国态度,具有深刻的意义和独特的魅力。真实记录,还原抗疫现场 无序拍摄下的真实呈现:这部影片在“无序”中开启拍摄 ,因疫情突发临时成立拍摄小组,且没有固定拍摄对象。
武汉抗疫纪录片名主要有《武汉日夜》《一级响应》《武汉战疫》。《武汉日夜》:这部纪录片以医院重症监护室及救援医护为主角,聚焦武汉抗疫一线,通过大量真实素材 ,展现了武汉在疫情期间经历的艰难时刻以及医护人员、患者 、普通市民等不同群体在抗疫过程中的坚守与付出 。
oppo手机怎么查看本地疫情
〖壹〗、在oppo手机上,可以通过Breeno速览查看本地疫情,具体操作如下:操作前提:确保手机已安装Breeno速览最新版本 ,且系统为安卓10(以oppo真我q2为例,其他机型操作类似)。操作步骤:第一步:进入Breeno速览界面解锁手机后,在主屏幕向右滑动页面 ,即可进入Breeno速览(负一屏)。
〖贰〗、疫情轨迹图怎么查询 微信搜索并进入疫况小程序 。点击查询。点击附近即可查询疫情轨迹。
〖叁〗 、打开手机微信进入微信小程序界面,通过一系列相关设置操作后可以查询需要查询地区的风险等级,解决如何查询自己所在区域是否为低风险地区的问题 。工具/原料 OPPORENO7 ColorOS12 微信方法/步骤打开微信 打开手机桌面 ,选取微信点击发现进入。进入小程序 进入发现界面后,选取小程序。

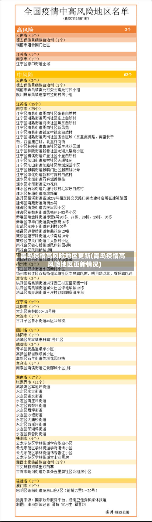
怎么在手机上查看全国中高风险疫情地区
〖壹〗、在手机上查看全国中高风险疫情地区,可通过微信《扫码抗疫情》小程序实现 ,具体步骤如下:步骤一:进入《扫码抗疫情》小程序打开微信,点击顶部“搜索小程序 ”栏,输入“扫码抗疫情”,在搜索结果中选取并进入该小程序 。步骤二:选取《更多服务》进入小程序后 ,找到并点击《疫苗信息》选项,在展开的菜单中选取《更多服务》。
〖贰〗、在微信上查询全国中高风险疫情地区,可按以下步骤操作:打开微信并进入“支付”页面:打开微信应用 ,在底部菜单栏点击“我 ”,随后选取“支付”选项。进入“城市服务”板块:在“支付”页面中,找到并点击“城市服务 ”功能入口 。该功能整合了各类本地化便民服务 ,包括与疫情相关的查询服务。
〖叁〗 、打开微信搜索功能打开手机中的微信app,点击顶部“搜索”选项。进入粤省事小程序在搜索页面输入“粤省事”,点击搜索结果中的“粤省事 ”小程序。进入疫情区域页面在粤省事首页点击“疫情区域”选项 ,进入风险地区查询页面 。查看风险地区名单页面会直接显示全国高风险和中风险地区列表,用户可滑动查看完整信息。
〖肆〗、手动选取地区:若需查询其他地区,可点击地区选取框 ,在列表中查找目标省份、城市或区县,确认后查看对应风险等级。查看全国中高风险地区列表在风险地区页面中,继续向下滑动屏幕,可看到“全国中高风险地区列表” 。
〖伍〗、可通过以下替代方案:在微信搜索框输入“国务院客户端 ”小程序 ,进入后点击“疫情风险查询”功能,支持全国各地区风险等级查询。关注本地卫健委或疾控中心官方公众号,通常提供实时风险等级更新服务。风险等级数据由政府相关部门动态发布 ,查询结果可能随疫情防控政策调整而变化,建议定期刷新确认 。
〖陆〗 、在微信中查看全国中高风险疫情地区的操作步骤如下:核心流程:通过微信小程序进入“国家政务服务平台”,使用“各地疫情风险等级查询 ”功能 ,最终定位至全国中高风险地区列表。具体步骤:进入小程序入口打开微信,点击底部导航栏的“发现”选项,选取“小程序”功能。









