陕西榆林属于低风险吗
中高风险地区:若来源地存在中高风险地区,榆林将对该地区所在市(直辖市为区)视为整体中高风险区域。例如 ,天津因存在中高风险地区,全市被榆林视为中高风险地区,返榆人员需集中隔离观察14天(隔离时间从离开当地时间计算) ,期间开展4次核酸检测(第13天) 。

低风险地区不属于榆林进城政策中明确限制的入境人员、中高风险地区及其所在县(市 、区、旗)人员、中高风险地区所在设区市(不含中高风险地区所在县市区旗)人员等类别。所有省外来榆返榆人员(包括低风险地区人员)需提供48小时之内的核酸检测阴性证明。

陕西省内回榆林是否需要隔离,需根据来源地的风险等级确定 。具体如下:低风险地区:若来源地为低风险地区,例如咸阳全市在特定时间(如2022年1月18日)为低风险地区 ,回榆林不需要隔离。中高风险地区:若来源地存在中高风险地区,则全市被榆林视为中高风险地区。


11月17日0时起榆林神木市划定7个高风险区
〖壹〗 、榆林子洲县新冠肺炎疫情联防联控工作领导小组决定,自2022年11月17日6时起 ,划定子洲县高风险区点位2个 。划定高风险区马岔镇中心小学。马岔镇马岔村移民搬迁点第6-9排。子洲县除高风险区之外的其他区域为低风险区,风险区域范围将根据疫情形势变化适时调整 。
〖贰〗、榆林市新冠肺炎疫情联防联控工作领导小组发布通告,决定自2022年11月23日0时起,新增划定神木市15个区域为高风险区。
〖叁〗、榆林还有48个高风险地区的。榆林市新冠肺炎疫情联防联控工作领导小组发布通告 ,决定自2022年12月8日0时起,新增划定神木市7个区域为高风险区,10个高风险区降为低风险区。新增和调整后 ,神木市有高风险区48个 。
〖肆〗 、预计2022年11月。通过查询神木市疫情防控等级显示:截止到2022年9月17日,神木市为中高风险地区,神木市地区的部分地区正在逐步恢复正常的社会秩序 ,预计将于2022年11月就可解封。疫情期间,请大家出行,带好口罩 ,做好个人防护 。
〖伍〗、月12日:12时09分,湖北省十堰市张湾区凯旋大道,一辆小轿车与一重型半挂车相撞 ,致5人死亡。 1月14日:13时许,云南省红河州弥勒县境内三那线168公里处,一辆微型车与货车相撞,致6死2伤。 1月14日:17时许 ,云南省禄劝县禄皎公路,两辆小客车发生追尾,致一客车坠落山崖 ,7人死亡 。
〖陆〗、00公里。陕北指的是陕西以北的地方,包括榆林市和延安市,从西安到榆林市全程约570公里/开车大约7小时34分钟 ,从西安到延安全程约304公里/开车大约4小时28分钟 陕西:是省级行政单位,省会古都西安。陕北:不是行政单位,是革命老区 ,属于陕西的北部,是中国黄土高原的中心部 。
榆林疫情严重吗
通过查询相关资料显示,陕西榆林疫情严重。截止到2022年11月14日 ,陕西榆林确诊人数8人,新增不症状人数是3人,高风险区域5个,中风险区域1个 ,低风险区域2个,其他属于常态化防控区域。属于陕西榆林疫情严重 。
严重。通过查询国家和省市卫健委发布的榆林疫情实时追踪了解到,截止至2022年9月7日 ,榆林中高风险地区47个,近14天公布确诊场所47个,患者轨迹点13个 ,所以疫情严重。榆林市新冠肺炎累计确诊人数40人,累计治愈4人,现有确诊36人。
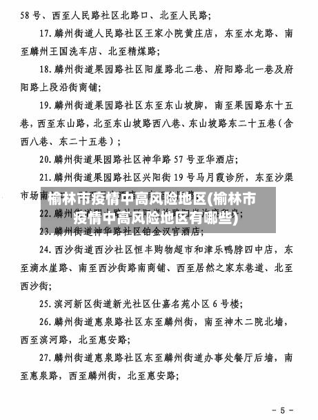
榆林由于疫情严重无法解封 。通过查询相关资料信息显示 ,榆林于12月中上旬解封,具体还要看当地的新增情况,如果持续大范围新增 ,解封时间还会推迟,要等官方通知解封时间为准。









